< 集团动态
< 单仁行
浅谈十四五纲要,我们需要多少年跨越“中等收入陷阱”?
今天是单仁行陪伴您的第1812天
在3月12日,新华社发布了《中华人民共和国国民经济和社会发展第十四个五年规划和2035年远景目标纲要》的全文,这是中国未来五年发展的纲领性文件。
我们经常会问,社会趋势在哪里?企业发展的方向该怎么定?个人又如何向哪个方向去努力?
其实,很多答案都隐藏在了这一份文件当中。
规划定性,指明方向,纲要定量,确定细节,里面有非常重要的信息可以挖掘。
如果能深刻了解文件的细节,就能对未来5年我们的工作生活带来更大的参考价值。
今天早上我们浅谈这一份规划纲要,挖掘其中的,对我们有价值的重要信息。
纲要总共有19个主题,65个章节,新增了很多内容,可能还有很多人看不明白。
在看这么一份纲要之前,我们先要了解时代背景和定位,明白这一份纲要的基调和气质。
2020年是一个很特殊的年份,这句话我们已经讲过了很多次。
特殊在哪?
第一、全球疫情带来的重大经济格局变化,催生了线上经济的发展,大量的全球订单转移到中国。
第二、中国GDP总值超过100万亿,逆势增长了2.3%,是全世界唯一一个正增长的经济体,实现了全面脱贫,人均GDP超过一万美元,达到了72447人民币。

但与之相对应的,是潜在的“中等收入陷阱”。
什么是“中等收入陷阱”?
是指发展中国家工业化进程中奉行GDP增长方式,凭借着人口或者自然资源的优势,实现经济的高速增长。
但是,等到人均收入达到了世界银行对于“中等收入”定义,也就是人均GDP达到了10000美元的时候,这些经济体普遍增长开始乏力。
既不能重复又难以摆脱过去由低收入进入中等收入的发展模式,又缺少新的动力继续成长,很容易出现经济增长的停滞和徘徊。
我们会发现自己卡在劳动力成本上涨和成本竞争力下降的中间,既无法在人力成本方面与低收入国家去竞争,又无法在尖端技术方面跟发达国家去抗衡,导致经济发展徘徊不前。
同时,两极分化越来越严重,虽然人均GDP超过了10000美元,但仍然有6亿人每个月可支配收入连1000元都不到。
制造业升级缓慢,产业不够多元,缺乏高科技附加值的产业,劳动力市场状况越来越贫穷,人口老龄化和少子化的问题开始导致人力成本增加,收入不均,而且是内需不足。
企业内卷现象严重,没有足够的护城河,缺少安全感,高科技岗位竞争也很激烈。
这些都符合被困于“中等收入陷阱”的表现。
当然,讲严格点,“中等收入”和“陷阱”之间没有任何内在的必然联系,仅仅因为人均收入达到中等水平而落入“陷阱”只是表象。
把增长当做唯一目标的GDP增长方式,以及这种方式所造成的严峻环境问题,和过去二十年高速增长带来的其他压力和不平衡造成的严重社会后果。
这种系统性风险使得增长不可持续,才是本质问题。
也可以这么讲,这是从中等收入国家进入到高收入国家必须要解决的问题。
这就是进入高收入国家的大考,我们的邻居日本花了大约12年时间,韩国用了8年时间才完成了这样一种跨越的过程。
而2020年是“十三五规划”的收官之年,也是中国人均生产总值超过1万美元的第二年。
所以,跨越中等收入陷阱,改变既有的增长模式,这是“十四五规划”的核心,也是未来5年我们想要完成的目标。
“十四五”是一份内核全新的纲要,跟以往过去的都完全不一样,这也是政府想向社会传达的一个想法,我们的发展得换一个思路了。
增速,已经不再是重点,质量,成为了发展的核心。
清楚了这篇纲要的背景和定位,带着“质量发展”再来看“十四五”全文,大家就不难理解了。
在这篇全文中,“生产总值”这两个字只出现了可怜的2次,“质量”出现了40次。
质量发展,贯穿了整个纲要的上上下下。


我们假如对比一下“十三五”和“十四五”,整个经济社会主要指标的变化。
可以看到,国家第一次对到2025年的GDP没有设置明确的增长指标,提出了明确指标的项目可以分为三类,人口、环保、科技。
我们今天重点来讲讲科技,科技是保障“质量发展”的前提。
科技分为了两个大的模块,一个是具体的制造产业和科研领域。
“中等收入陷阱”发生的原因主要就是因为低端制造业的转型失败。
低端制造业虽然可以带来中等收入,但是伴随而来的是污染,低质低价,产品缺乏竞争力,这些都是刀口舔血,恶性循环。
想要让低端制造业实现产业升级,走向高端制造,科研是能够让我们获得高附加值的重点所在。
那么,哪些科研领域会成为“十四五”的重点呢?

纲要里分了7个需要攻关的前沿领域,像人工智能当中,专用芯片研发、深度学习框架的开源算法平台搭建,就是属于我们绝对的弱势环节。
在集成电路中,我们有薄弱环节,也有领先的领域。
而一旦这些科技领域出现了突破,它所转化的商业价值就难以估算了。
为此,政府明确提出了产业关联的指标。
未来5年,新兴产业增加值占GDP比重,要超过17%,也就是17万亿的大市场,这里面包括什么呢?
新能源、新材料、高端装备、新信息技术一系列新的赛道。
集中攻克科技难关,甚至是高校联合企业一同攻关,一同进行商业化运作,实现产业的升级和应用会是一个大的趋势。
当然,制造业是“十四五”其中的重点,像零部件、元器件、基础材料和工艺,中国的制造业会从补齐基础短板开始,掀起一场产业的革命。
具体会出现在哪些细分行业呢?
我们仔细的盘点,有8大核心升级领域,高端新材料、重大技术装备、智能制造与机器人技术、航空发动机及燃气轮机、北斗产业化应用、新能源汽车和智能汽车、高端医疗装备和创新药、农业机械设备。

上面说的这8个领域中的产业可能看起来很高端,有的企业不属于其中生产制造的核心环节。
但不管是供应链上,还是配套产业和优化支持的相关企业,都能在未来5年不断获得新的发展机遇和就业机会。
而想要进入和身处相关行业的企业,特别是我们这些中小企业,我们一定要提升自己在单个细分行业专业化的优势,配合国家的政策引导和培育,成为专精特新的“小巨人”和制造业单项冠军企业。
科技带动“质量”的另一个板块,那就是数字中国了。
这是一个14亿人都正在经历的科技浪潮,数字经济、数字社会、数字政府正在构建一个数字的大时代。
在这个时代中,数字技术和实体经济深度融合,线下订单转移到线上交易,消费者需求通过大数据进行分析描绘和传递,万物都能通过互联网进行链接,虚拟现实和增强现实正在影响着真实的世界。
大量的新产业和新模式诞生,全新的数字业态带动产业的数字化升级,新零售、新制造、柔性生产等等等正在不断改变着中国的产业结构。
而数字经济中的重点产业,“十四五”纲要重点提到了7大产业。
那就是云计算、大数据、物联网、工业互联网、区块链、人工智能、虚拟现实VR和增强现实AR。

这其中有些产业已经发展的如火如荼了,但有的产业仍然是一个比较陌生的产业,比如说区块链和VR/AR。
他们所需要的技术难度和等候时间也许超出了我们很多人的想象。
而有的产业技术门槛并不高,需要的是时间和数据的积累,特别是对于数据的应用和分析,有的产业实际上是配套联系的,就像是物联网和大数据。
我们需要辩证的来看不同的数字产业,有的产业已经深刻的影响当下,但有的仅仅有个雏形,真正成熟的时间还难以去估计。
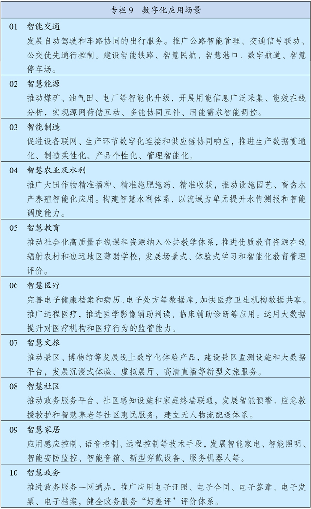
我们需要重点关注到实际的应用场景,去看待市场的空间。

纲要里列出了10个应用场景,具体你们可以放大图片去了解目前有市场、有实际场景应用的数字行业。
在关注这些行业的时候,我们还需要考虑到这个是不是有资本的加入,竞争的格局是什么?
这个行业链接的群体和消费者是大众还是小众群体,我们需要酌情判断。
当然,数字中国的更深远的意义在于,甄选和优化。
纲要中有一句总结,以数字化转型整体驱动生产方式、生活方式和治理方式的变革。
这句话的潜台词,也就是会主动加快传统企业和生产的迭代和更替,淘汰掉一部分企业,利用创新和科研继续深化供给侧改革,释放出足够的供给能力。
毕竟想要从“质量”上入手,数字化转型也是一条必经之路了。
同时,数字化转型和产业升级可能也是今天中国企业突破“内卷”唯一正确的道路了。
科技会不断释放出供给能力,而消费就要承接着需求的重任了。
在过去投资、进出口、消费这三驾带动经济增长的马车中,消费的质量还远远不够,比例还比较低。
在美国,消费占GDP的比例达到了60.5%,我们的邻居韩国和日本分别达到了51.8%和53.9%,中国的消费只占据了GDP的38.8%。
所以,在纲要里明确提出了“扩大内需”这个点,而且还提到了“信息消费、数字消费、绿色消费、定制消费、体验消费、时尚消费”,这基本上都涵盖了当下绝大多数的需求了。
而针对这些需求,纲要里也指出要在“化妆品、服装、家纺、电子产品”这四个领域优先培育出中国自己的高端品牌。
科技带动产业升级,释放出供给,获得高附加值收入。
而消费能够承接起供给,反过来通过市场调节产业结构,持续淘汰和优化。
这两方面一唱一和,相辅相成,当然这其中就涉及到了纲要的另外两个大主题,也就是人口和绿色环保。
绿色环保是一个长期性建设的目标,也是为了可持续发展的需要,目标是在2060年实现碳中和,大家可以看一下上周五圆桌论坛,宋子老师对于碳中和的看法。
人口是这一次“十四五”中另一个很有意思的点。
科技会释放出供给能力,消费的主力就是我们这些人了。
假如想要刺激到消费,就需要给消费者减负,把过去最大的消费大头,房地产给拿下去。
所以,这一次房地产虽然没有详细的提到,实际上在纲要里规划的19个城市群和对于扩大内需上,都表明了这一点。
房地产已经完成了过去背负的历史使命,在下一个5年,强调的是经济发展的质量,房地产不会再是GDP的主要引擎,它的投资属性会不断被弱化,逐渐回归到消费品的属性。
GDP会从以增长为主,变到以人为核心,具体就在19个城市区域的建设规划上。

因为今天篇幅关系,我们把“十四五”中关于人口问题、房地产、消费的讨论放在周五再说。
未来5年将会是中国发展至关重要的5年,也是伴随着中国国运而成长的企业重要的5年,中国14亿的庞大市场,变革之力依然是维持活力的重要因素。
这份纲要是一个方向,也是一个号角,代表着革命和迭代会不断发生。
而我相信,在有政府明确指引和所有人的共同努力下,我们跨越“中等收入陷阱”,实现产业升级,走进高收入国家的时间一定比别的国家要短。
2021.03.16-